Monthly Registration Rollout

Introduce a monthly registration term to support customer affordability and drive revenue growth.

My role

  • Lead user research and user testing

  • Define design strategy and direction

  • Drive and design end-to-end solution

  • Overcome challenges & technical constraints

  • Deliver final product designs

  • Create relational and transactional content

Business requirements

Introduce new renewal term

One-month registration period option for registration renewal (not on first registration / re-registration)

Personal accounts only

First release targeting individuals in myVicRoads, with option to include business customers later

Digital first

Selection of Monthly Registration is only offered in myVicRoads*

Mandatory direct debit

Selecting Monthly Registration requires set up of direct debit (bank account or credit card)**

Revenue driver

Attract STR service fee (currently $2.65, indexed annually) at a higher frequency and over greater volumes

Eligible vehicles

Monthly Registration is only available for light motor vehicles and motorcycles (not trailers, heavy vehicles or vessels)

Scope

In-scope

  • Personal accounts

  • Light vehicles and motorcycles

  • Authenticated experience (logged in)

  • Introduce direct debit to flow

  • Changes to other areas of the site (direct debit setup, payment methods, notification preferences etc)

  • Edit existing page

  • New email and some edits to existing

Out-of-scope

  • Business accounts

  • Heavy vehicles, trailers, caravans

  • Non-authenticated experience (not logged in)

  • Trade apprentice, stolen or sanctioned vehicles

  • New pages

  • Changes to 3, 6 and 12 month renewal experience

  • Vehicle level direct debit

Current state

  • 3, 6 and 12 month renewal periods available

  • Personal and business accounts

  • Heavy vehicles, light vehicles and motorcycles

  • Authenticated (logged in) and non-authenticated experience (not logged in)

  • Trade apprentice

  • Vehicles up to 3 month unregistered

Research

Technical constraints

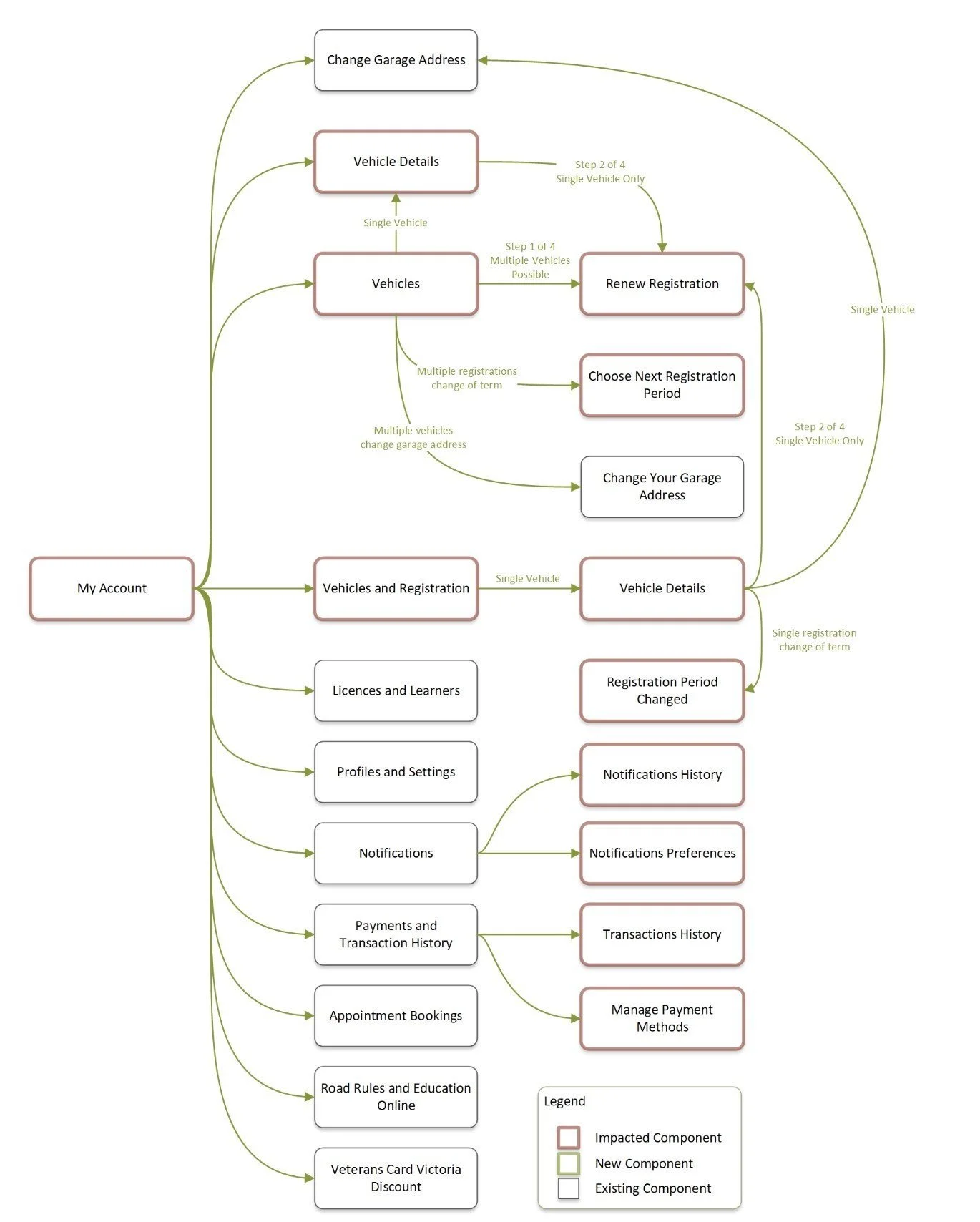
Mapping

Approach

  • It all begins with an idea. Maybe you want to launch a business. Maybe you want to turn a hobby into something more.

  • It all begins with an idea. Maybe you want to launch a business. Maybe you want to turn a hobby into something more.

  • It all begins with an idea. Maybe you want to launch a business. Maybe you want to turn a hobby into something more.

  • Item description

Core journey paths

  • It all begins with an idea. Maybe you want to launch a business. Maybe you want to turn a hobby into something more.

  • It all begins with an idea. Maybe you want to launch a business. Maybe you want to turn a hobby into something more.

  • It all begins with an idea. Maybe you want to launch a business. Maybe you want to turn a hobby into something more.

  • Item description